Supporting Climate Change Research
From the Edge of Space!

Objective

Support climate change research with a cost-effective and re-usable high altitude balloon air sampling system that reduces the current complexities and limitations of obtaining air samples for stratospheric greenhouse gas distribution analysis.

Motivation

The idea for the experiment stems from concerns over the realities of climate change as a result of human activity coupled with the complexity and limitations of obtaining much needed greenhouse gas profile data to better understand the issue.

Solution

The Alternative to AirCore (AAC) sampling system will be launched as a proof-of-concept and its reliability will be validated against the samples collected by a proven AirCore sampling system that will also be part of the payload.

REXUS/BEXUS

Project TUBULAR was implemented under the REXUS/BEXUS programme which is realised under a bilateral Agency Agreement between the German Aerospace Center (DLR) and the Swedish National Space Board (SNSB). The Swedish share of the payload was made available to students from other European countries through a collaboration with the European Space Agency (ESA). EuroLaunch, a cooperation between the Esrange Space Center of SSC and the Mobile Rocket Base (MORABA) of DLR, was responsible for the campaign management and operations of the launch vehicles. Experts from DLR, SSC, ZARM and ESA provided technical support to the student teams throughout the project. REXUS and BEXUS are launched from SSC, Esrange Space Center in northern Sweden.

Blog

Documenting our journey to the stratosphere.

We Published Our Findings!

We Published Our Findings!

A while ago, actually...

Another Symposium

Another Symposium

Here we go again...

Recover Lost Data

Recover Lost Data

Paper writing

Symposium Time

Symposium Time

Representin'

Next Goal Symposium

Next Goal Symposium

We are still going strong!

The Results Are In

The Results Are In

Happy New Year!

Our Baby in the Esrange ICU

Our Baby in the Esrange ICU

Sending thoughts and prayers...

Sometimes You Just Have to Let it Go...

Sometimes You Just Have to Let it Go...

Day 6

AirCore Recovered

AirCore Recovered

And it's looking good.

Launch!

Launch!

It's flying

Flight Compatibility Test

Flight Compatibility Test

Launch Campaign, Day 4.

Launch Campaign

Launch Campaign

day 3

Heart Stopper

Heart Stopper

When it turns our you built a giant antenna...

Launch Campaign - Day 1

Launch Campaign - Day 1

It just got real

Here they come

Here they come

and all we go.

EAR We Go!

EAR We Go!

It's a full pass.

Imperial Acceptance Review

Imperial Acceptance Review

The force is strong with this one

Closer Than Ever

Closer Than Ever

The EAR is in sight

SED Fuel

SED Fuel

SED round 4, fight!

There we go,

There we go,

again

Home Stretch

Home Stretch

Final preparations have already begun

Tests

Tests

and problems...

Thermal evaluation remains

Thermal evaluation remains

The finishing touch

Our Baby

Our Baby

Almost built

Something Is Missing

Something Is Missing

Probably a wrench, or a screwdriver.

Beautifull PCB Baby!

Beautifull PCB Baby!

Is done, i think?

T-10 hours

T-10 hours

And time keeps marching on.

Soldering lessons

Soldering lessons

or patience testing?!

Logistics and suppliers

Logistics and suppliers

Game changer allies

AAC system

AAC system

ready to score!

Pneumatic Club

Pneumatic Club

Be there or be square

Sliding Into Place

Sliding Into Place

The walls are, and so are we.

We Poor!

We Poor!

Déjà vu

Construction Fever

Construction Fever

Gotta build, build, build

Time and Money

Time and Money

Our biggest enemy

Pumped About our New Sponsor KNF

Pumped About our New Sponsor KNF

Backing us up

Progress is being made

Progress is being made

Slowly but surely

The Heat Wave Lessens

The Heat Wave Lessens

But Climate Change Worsens

Online Power

Online Power

Krew

Things are taking shape

Things are taking shape

More is coming!

IPR

IPR

Updates and future plans

Cleaning vol 2

Cleaning vol 2

Clean area

Leak Detector

Leak Detector

Zero tolerance for leaks

Work in progress!!

Work in progress!!

We still have a lot to do

More Tests!

More Tests!

FMI

Looking Skyward

Looking Skyward

One Step Closer to the End

Power outage and building

Power outage and building

The day before IPR

Testing and Failure

Testing and Failure

But that's what testing's for.

Gustafus of Söftware

Gustafus of Söftware

Gustav, Gustaf, Gustavo, Gustafus, Gustavinio

Styrofoam has arrived lets get going

Styrofoam has arrived lets get going

Now the fun starts!

Yassssss

Yassssss

Finally

Race Against Time

Race Against Time

Keep calm and refresh the tracking page.

The bag and the vacuum chamber.

The bag and the vacuum chamber.

A romantic story!

Orders

Orders

Raining of Packages

Discussion Before the IPR

Discussion Before the IPR

Time is Running Out

How we coordinate

How we coordinate

distance cannot separate us

Components are here

Components are here

Finaly!

It's Coming Home

It's Coming Home

As everything starts to arrive.

Pump requirements

Pump requirements

How hot will the pump be?

I hate FAT32 people

I hate FAT32 people

...

You shall not pass!

You shall not pass!

No more heat bridges

AAC and CAC cleaning.

AAC and CAC cleaning.

Not as simple as it sounds!

Picarro G2401

Picarro G2401

A key component

Say hi to Fika!

Say hi to Fika!

Our official mascot.

Real Life Experience

Real Life Experience

Lyf!

FIFA girl back again

FIFA girl back again

Mixed feelings

The Trebuchet

The Trebuchet

“The original launcher”

Summer

Summer

Holidays!

Communication

Communication

Communication, communication, communication

Waiting for the splash

Waiting for the splash

of components

The Calm Before the Storm

The Calm Before the Storm

Playing the waiting game

How to fasten Styrofoam

How to fasten Styrofoam

All ideas are good except the bad ones!

A midsummer night dream

A midsummer night dream

Discourse on the festivities

Kage bunshin no jutsu

Kage bunshin no jutsu

My lazy doppelgänger

Feels good to be back home!

Feels good to be back home!

Chania-Kreta

Going Home

Going Home

Time for real summer

Waiting ...

Waiting ...

meanwhile World Cup is entertaining us

SilcoTek Coated Tubing

SilcoTek Coated Tubing

Game changing Sulfinert coatings.

The Green and the Danube

The Green and the Danube

“The closest thing to vacation when there is work to be done”

EID

EID

Celebrations!

Forgeting to post

Forgeting to post

I seem to be good at this.

Hoodies Are Here

Hoodies Are Here

Time to wear some bexus swag.

Dedication

Dedication

Homework

Vacation

Vacation

Home

Already Wondering if 150 Patches was Enough

Already Wondering if 150 Patches was Enough

But where are the hoodies?

Preperation and excitment

Preperation and excitment

Is this real?

Mine Saturday post

Mine Saturday post

Work proceeds at pace

Mecatching-up ...

Mecatching-up ...

... and a bit of promotion

P vs NP Problem.

P vs NP Problem.

A fund potential?

After a Storm Comes a Calm

After a Storm Comes a Calm

Chilling time

Time for some actions

Time for some actions

They are finally here

Swagelok, You Rock!

Swagelok, You Rock!

Awesome Sponsors to the Rescue.

Summer Resolution

Summer Resolution

A bit bittersweet if you ask me.

Final Exam Conquered

Final Exam Conquered

“All your antenna are belong to us.”

Enclyclopedia

Enclyclopedia

ESTEC

Proud

Proud

The software is looking good

Punishment Post

Punishment Post

Not the worst punishment there could be.

It's done!

It's done!

Almost everything at least

Commitment

Commitment

Commit

Soldering for Space

Soldering for Space

Clean, clean and then clean some more.

Swedish summer

Swedish summer

Summer is here!

Going to CDR

Going to CDR

Let the show begin!

Bug hunting

Bug hunting

...

Gathering experience

Gathering experience

Side effects

Science has your back..

Science has your back..

..are you sure?!

Concerns

Concerns

and more concerns!

Almost there

Almost there

Good news

Passing the Baton

Passing the Baton

Now run like the wind!

Designer’s Dejection

Designer’s Dejection

When what could have been, and what is are both wrong.

Free post

Free post

Random thoughts

Simulation

Simulation

Creating the flight environment

PCB in Development

PCB in Development

Creation of a PCB

Decisions

Decisions

decisions..

The Sensible Box and the Witch

The Sensible Box and the Witch

Only 293 pages...

Once more the sun sets

Once more the sun sets

Summer is here

SED 2 home stretch

SED 2 home stretch

Not over yet

Lord of the bags

Lord of the bags

Worth Fighting For

SED writing,

SED writing,

weather issues and cheesy quotes..

Finish Metereological Institute Visit

Finish Metereological Institute Visit

Learning from the experts.

D-4

D-4

Writing mode on.

All Dem Management Tools

All Dem Management Tools

Making management great again.

Electric Emil

Electric Emil

A new challenger!

Canned Heat

Canned Heat

Not sure anymore if heat from excitement or fury.

Last Week

Last Week

Last week before CDR.

Sponsors

Sponsors

Charging Batteries

Unit Testing

Unit Testing

Finding your logic errors ASAP

Starting to Get Pumped

Starting to Get Pumped

Tests, tests, tests, tests, tests

Hot N Cold

Hot N Cold

Simulations is super fun and colorful

Flying home and a movie

Flying home and a movie

Become inspired to greatness

The engineer superpower

The engineer superpower

The more I work, the less I work

Checklists

Checklists

and paper work!

Team-building session

Team-building session

We are family!

Let’s be specialist

Let’s be specialist

A closer look on CAC

Component Research

Component Research

The importance of being skeptic.

The Second Law of Thermodynamics

The Second Law of Thermodynamics

Heat flows from the hotter object to the colder one.

Busy times

Busy times

It's time to know

PlatformIO vs Arduino IDE

PlatformIO vs Arduino IDE

Choosing IDE

Wet Dreams

Wet Dreams

Interfacing v2.0

Peaking Inside

Peaking Inside

The electrical innards

Equations everywhere

Equations everywhere

Starting to come together

For testing in development

For testing in development

or starting to test in development

Unexpected!

Unexpected!

100g is too much

Earth's Atmosphere.

Earth's Atmosphere.

The reason we exist!

The newest member

The newest member

First record holder

Exciting news!

Exciting news!

Testing the bags

Here Comes New Challengers!

Here Comes New Challengers!

Shift-S - Call for reinforcements.

Ambiguity Melting Like Snow

Ambiguity Melting Like Snow

The future bids a warm welcome. Perhaps too warm.

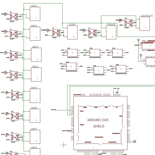
Electrical

Electrical

everything you need to know about electrical

Designing Ground Station

Designing Ground Station

how to connect to your experiment

Interfacing

Interfacing

Mechanical Department Craziness

A Delicate Flower

A Delicate Flower

Breathing life into TUBULAR. One little pump, one big job.

Team THERMAL do like good weather

Team THERMAL do like good weather

Spring is here!

Transmission from the IT department

Transmission from the IT department

During this week...

Bag with a View!

Bag with a View!

A bag's diary.

TOTALLY TUBULAR!

TOTALLY TUBULAR!

Did you know...?

ESA Mentor

ESA Mentor

He's really cool.

Microblogging

Microblogging

On track with it.

Timeline

It's a year long adventure!

  • November 2017

    The Pitch

    After much brainstorming on what kind of experiment to fly, the team pitches the TUBULAR project to a panel of space industry experts at the European Space Research and Technology Centre (ESTEC) in Noordwijk, Netherlands.

  • December – February 2018

    Preliminary Design

    During this phase the experiment objectives will be fixed and a complete preliminary design will be produced. The experiment requirements should be defined in detail, along with a preliminary project and test plan. This Stage culminates in the Preliminary Design Review (PDR), which is held during the Student Training Week. Prior to the PDR, Version 1 of the SED should be submitted. This document will be used to assess the experiment design, and will form the basis of the review.

  • March – May 2018

    Critical Design

    By this stage the experiment design will have reached a high level of maturity. The experiment requirements should be fixed, and a detailed verification and test plan will have been drafted, along with a well thought out flight plan. Any recommendations or action items identified at PDR will have been addressed and documented. This stage ends with the Critical Design Review (CDR). Again shortly before the CDR, Version 2 of the SED should be submitted for review. Upon successful completion of the CDR the experiment design will be frozen so that it can be manufactured and verified.

  • June – September 2018

    Experiment Building and Testing

    Six weeks after the CDR, Version 3 of the SED – containing a final experiment design, project plan and flight plan – should be submitted again prior to an Integration Progress Review (IPR). Following the submission, experts will visit each experiment team to ensure that integration is progressing smoothly, and that any major issues identified at CDR have been closed out. The manufactured experiment and/or individual subsystems should be tested thoroughly at this stage.

  • October 2018

    Final Experiment Preparations

    Shortly before the launch campaign, the team will undergo an Experiment Acceptance Review (EAR) to ensure that the experiment is flight ready. Version 4 of the SED must be submitted with the results of this review before the experiment is integrated onto the balloon platforms. This document will contain all necessary information required by EuroLaunch for campaign operations. It should incorporate a complete description of the experiment design, as-built, along with the results of the test campaign, and detailed pre and post-flight procedures.

  • 12 – 22 October 2018

    Launch Window

    The moment of truth, hold on to your hats! The team finally launches their experiment from Esrange Space Center, Europe's premiere spaceport. Esrange is located in the very north of Sweden, above the Arctic Circle (68°N, 21°E) and has access to a vast, unpopulated impact and recovery area. The facility has been operational since 1966 and is presently used by the international scientific community for launching sounding rockets for microgravity and atmospheric research as well as high altitude balloons for astronomy, atmospheric research and drop tests of space and aerial vehicles.

  • November – December 2018

    Data Analysis and Reporting

    The fifth and last version of the SED will be submitted after completion of the launch campaign, as a final report. It will represent a complete account of the whole project, and will include all as-built design documentation. The post-flight analysis and results will also be included, along with a summary of all Lessons Learned. The completion of this final report will be required for all members to receive certification of participation in the REXUS/BEXUS programme.

  • Publish
    Our
    Findings!

The tubular team

The TUBULAR Team consists of a diverse, multinational, and inter-disciplinary group of students from Luleå University of Technology's Masters programmes in Atmospheric Studies, Space Engineering, and Spacecraft Design. Based at LTU's Space Campus in Kiruna, Sweden's space capital in the Arctic, the project's team members hail from Sweden, Bulgaria, Canada, England, Greece, Indonesia, Pakistan, and Spain.

Núria Agües Paszkowsky

Núria Agües Paszkowsky

Scientific Division

Kyriaki Blazaki

Kyriaki Blazaki

Scientific Division

Emily Chen

Emily Chen

Mechanical Division

Jordi Coll Ortega

Jordi Coll Ortega

Mechanical Division

Gustav Dyrssen

Gustav Dyrssen

Software Division

Erik Fagerström

Erik Fagerström

Thermal Division

Georges L. J. Labrèche

Georges L. J. Labrèche

Management Division

Natalie Lawton

Natalie Lawton

Project Manager

Pau Molas Roca

Pau Molas Roca

Mechanical Division

Emil Nordqvist

Emil Nordqvist

Electrical Division

Ansyar Rafi Putra

Ansyar Rafi Putra

Software Division

Hamad Siddiqi

Hamad Siddiqi

Electrical Division

Ivan Zankov

Ivan Zankov

Thermal Division

Contact Us

We're just an e-mail away so don't hesitate to get in touch with us.

>